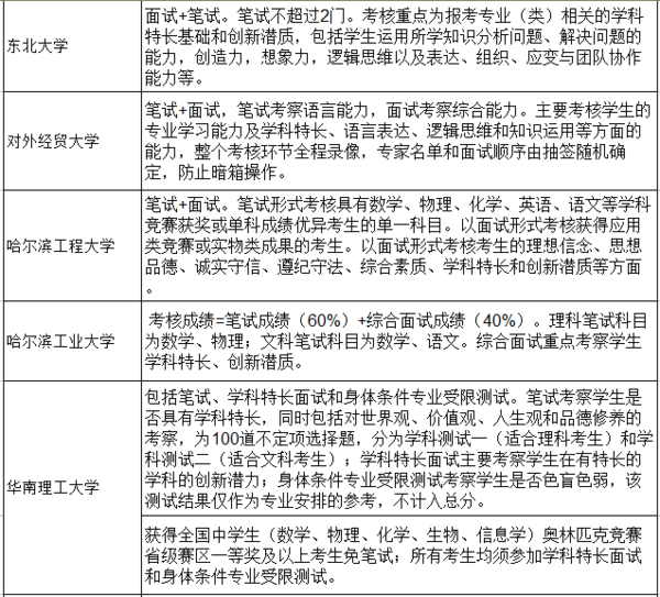
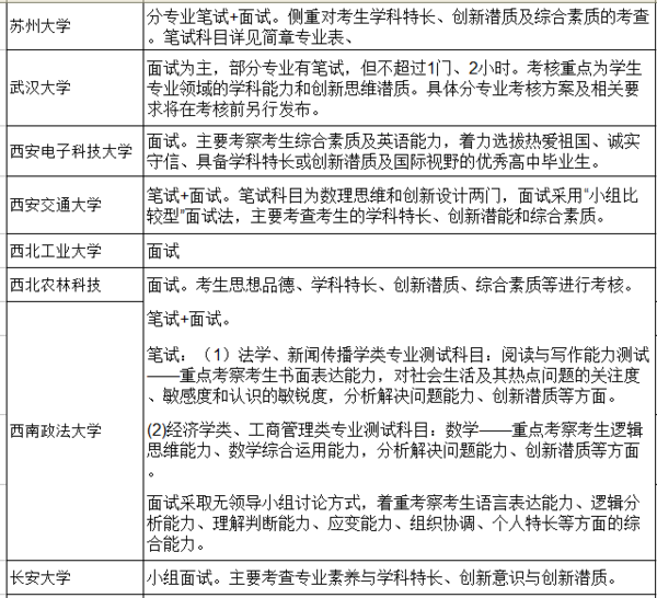
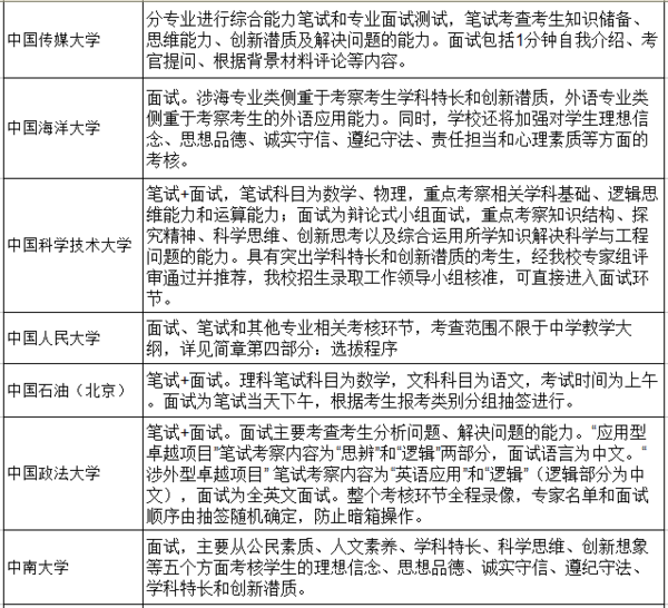
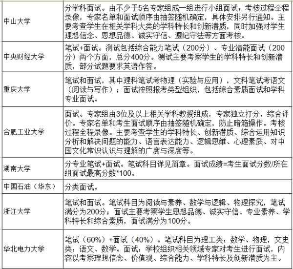
在进行自主招生备考复习前:首先你要知道你报考的高校通过初审的概率有多大,其次根据该高校的考核形式的具体要求,有针对的性的对指定科目进行题目练习(小编提醒你一定是高考学有余力之下)。相信你的努力不会化作泡影。当然有的学校可能是纯面试的备考,在进行自主招生面试准备前,准确了解你所报考高校自主招生面试采取的面试形式,再有针对的对其进行知识准备。所有的付出总会有回报的,不是吗?看看各个高校的自主招生考核方式吧: |
在进行自主招生备考复习前:首先你要知道你报考的高校通过初审的概率有多大,其次根据该高校的考核形式的具体要求,有针对的性的对指定科目进行题目练习(小编提醒你一定是高考学有余力之下)。相信你的努力不会化作泡影。当然有的学校可能是纯面试的备考,在进行自主招生面试准备前,准确了解你所报考高校自主招生面试采取的面试形式,再有针对的对其进行知识准备。所有的付出总会有回报的,不是吗?看看各个高校的自主招生考核方式吧: |