
每年的3-4月份都是高考体检的时候,很多考生问体检需要注意什么,今天学姐就告诉大家,体检其实很重要,一定要认真对待!
志愿填报跟体检有关系吗?
体检是很重要的,因为学校现在有些专业是限报的。比如说有一些医学类的院校,那么对于视力或者是一些肝功能的检验指标有要求。一些外交的学院,国际关系的学院,对一些外貌、身高也会有要求。要是想从事绘画的话,那可能就对视力有要求。
家长考生不重视体检,可能有两部分。
第一个是体检的时候没有认真地按照老师和医生的指引去完成各种项目,比如说查视力的时候不认真,测身高、体重的时候没有认真。
第二种情况,体检结果出来之后也没有认真地阅读,没把体检报告当回事。另外一种情况就是,没有认真地看体检结论。
体检不合格会被退档吗?
每年都有因体检不合格被退档。多数就是一些视力、色觉这些问题影响的。当然这里面也有一些是考生想试一试,觉得是不是学校能够放松。比如说,有一个同学他是血友病,但是到学校以后,被查出来之后就做退学处理了。
还有考生没有认真读招生简章,不知道所报考的专业对于视力有要求,但是自己视力达不到,但是报了。报了到学校以后,因为到学校之后要复查,发现跟人要求就不一样,于是就被退了回来。只要学校在招生简章中事先公示给考生的,那么学校是完全有权利做退生处理的。
广大考生应该关注一下有两件事,一个就是招生简章,第二件事是一定要上网上查一下我们体检标准,在报志愿的时候,一定上网打印一份这个体检标准,再把想报学校的这个招生简章也打一份,认真地,详细地对照这些专业要求,防止出现退档。
体检都有哪些项目及内容?
高考体检检查最基本的项目,包括内科、外科、眼科,包括色觉的检查,耳鼻喉科还有放射科,同时还做一个ALT的肝功能检查,就是转氨酶。和往年相比,今年体检项目没有什么大的变化。
有视力问题在体检时该注意什么?
高考体检裸眼视力、矫正视力都是要查的。自己有眼镜可以自己戴着,在查的时候,跟检查的医生说明,这样现场在给考生测量度数的时候就会方便一些。如果没有的话,现场这个眼科也会有镜片来给大家试配、试戴。因为要查裸眼视力,所以戴隐形眼镜的考生应该提前把框式眼镜戴上适应一下。同时装有义眼的学生呢,也应该向医生做出说明。
一些专业,比如医学院校对视力和色觉都是有非常明确的要求的。一般在招生简章里都会有明确地写,例如去年首医的招生简章,就明确矫正视力不能低于4.8,矫正度数不能大于800度,两个眼睛度数之差不能超过200度等等。那考生要报医学类院校,除了视力,它还有身体的其他的补充要求。请考生一定要看这个各个医学院校的招生简章。
在检查视力之前,少用一些电子设备什么的绝对有用。同时也保证睡眠。睡眠好对视力也有缓解。实际上,用眼疲劳以后,对视力程度的影响上上下下,估计超不过一行,因为主要是眼肌它在现场的一个调节能力的问题。小艺只是希望大家尽量调整到一个比较好的状态。另外千万不要在现场去摘隐形眼镜,如果知道哪一天体检,那么一定要在家就把隐形眼镜摘掉,戴框架眼镜。
可以现场要求多次检查吗?
很多人一到检查身体的时候他就紧张,血压肯定就不正常。这种真的由于紧张引起的,一过性的高血压,在现场的专业医务人员,会通过给考生复测,做一些别的检查,做到把握准确的。大家不用对这个担心。跟老师说清楚,要求再次测量是可以有机会的。
放射科检查对孩子身体有影响吗?
这种担心完全没有必要。一方面是现在做高招体检的这些机器都是很先进的。目前都是用的DR机器,它每次的放射量非常小。同时也要求在医疗机构给大家做体检的时候,尤其是放射的时候,要做好放射防护,所以问问觉得家长完全没有必要有这个担心。
转氨酶会否影响录取?
在体检过程中,如果转氨酶超过80,医生会给他加做一个肝脏的B超检查,来看一下肝脏的状态,如果肝脏B超是正常的。实际上在体检表最后是没专业限制的。所以话又说到考生要看招生简章,有的学校明确地,特别是医学类院校,明确地会提出对转氨酶数值的要求。但这类院校相当少。
体检之前、之中,应该注意哪些问题?
第一,肯定是要合理膳食,适当休息,保证睡眠,这几天的天气实际上是变化很大的,在这个时期是非常容易感冒。如果感冒的时候,吃一些感冒药,有的学生个体不一样,包括感冒药吃的剂量不一样,品种不一样,可能会引起转氨酶短时的升高,那么引起来升高之后,可能后期就面临着比如说再复查,又耽误他的学习又要面临再抽一次血,这些都是划不上来的,能停的就要停掉。如果医生说不能停的药,考生还是要坚持吃,那么在体检的时候,跟医生要说清楚,最后在判定这个结果的时候,会加以考虑。
第二,有的同学认为,马上体检了,那我这两天赶紧去运动运动吧。现在运动是个很时髦的词,但是运动并不包治百病,那么这一两天运动小问觉得也不会起太大的作用,相反有的时候如果不注意安全的话,如果引起一些,骨折、急性的扭伤,反而会影响体检的进行,所以这两天还是希望考生谨慎、稳妥。
在体检当日可能要注意的事:
第一点就是一定要服从老师的安排,让什么时间去,务必在规定的时间到;
第二点就是要听从现场医生的指导,不要落掉任何一个项目。
第三点可能就是要做一些准备,比如说上文提到摘掉隐形眼镜,比如说要配戴助听器的,要跟老师、跟医生要提前说。
关于吃饭的事,安排在上午体检的考生,早晨起来就不要吃饭了,如果安排在12点或者12半开始呢,那么考生9点之前是可以吃清淡的早餐的,9点以后就不要吃了。一般医院会在一点多钟两点之前完成这个采血工作,下午体检的考生,基本上两点左右也能够吃到午饭。
如果上午体检,如果安排在比如说8点到10点这个阶段,没有特别靠后,还是建议考生不要喝水了,如果真的是特别晚,还没有轮到你抽血,实在渴得难忍,喝一口两口也是不会有太大影响。
穿着方面尽量方便,容易穿脱的,对女孩子来说,可能有一个特别重要的就是我们尽量要穿纯棉的内衣,不要戴金属扣子,或者金属托儿的这种文胸,它会影响我们做放射检查时候我们读这个影象,出诊断报告的时候会影响医生对影象的判断。
查外科的时候,因为要查从头颅、颈部、胸部、脊椎到下肢,那肯定穿得很多是不方便的,但是现在也尽量地提倡医生,提倡医院,保护学生的隐私,能够尽量地做到一个人进去之后,其他同学能够稍微留有一定距离,不要离得过近。
拿到体检结果的注意事项
这里就要提醒考生,第一拿到我们的体检结果、体检报告之后,一定要认真地从头到尾地看一下,特别是看最后的体检结论,可以拿手机比如说拍下来存个档,看看结论,然后回去对照上文说到的普通高等学校招生体检工作指导意见,去对应地把这个条款找出来,去看看自己哪些专业能报,哪些专业不能报。
另外一个就是在网上公示体检结果的时间非常长,那么请考生一定要记住网址,上网查自己的体检结果,每个考生根据自己的考生号、身份证号,就可以查到自己的结果,不用担心被别人看到,自己看自己的也可以下载打印,所以这个提醒大家要及时地看,如果对体检表上,哪些数值记录得不对,比如身高1米76,记成1米72了,那么要及时地通过学校跟医院来进行,提出复查的申请。不要等到最后要报志愿之前才注意到。那时各个医院的体检工作已经结束了,数据也已经上报到市教育考试院了,到时再修改就基本没有可能了!
所以请大家一定要体检结束之后,一定要认真地及时地看这个体检结果。发现问题还可以复检等等,时间都还来得及。
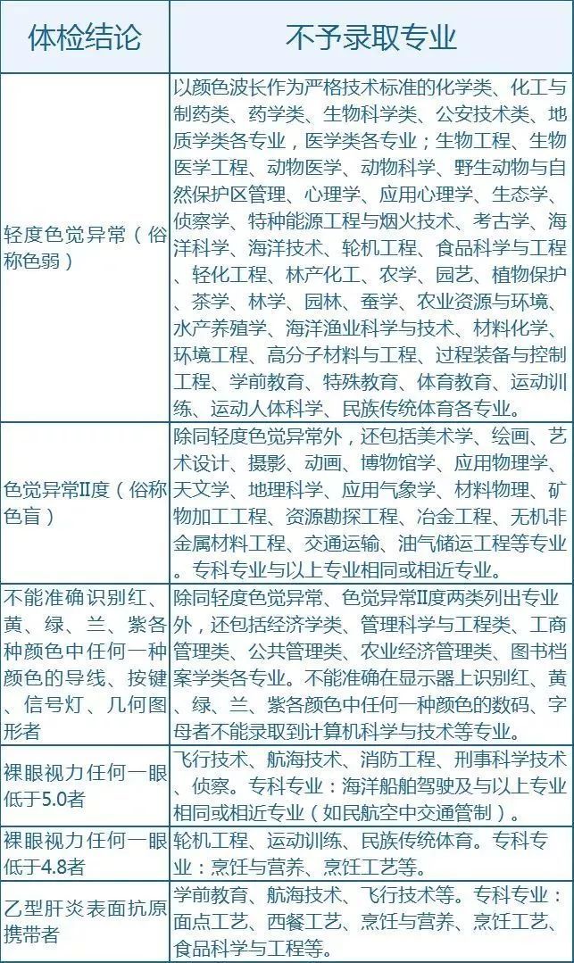
因疾病不宜就读和不予录取的专业


其他问题:纹身有影响吗?
有同学疑问,医生会问自己有没有纹身。其实在我们之前说到体检的一些规则是没有提到要验看纹身这一项的,普通高考生的体检应该是没有这项的。但为什么这位同学会说医生有问到,而且有同学的被记录下来了呢?
其实高考体检时主要根据纹身的具体情况来决定是否入档案。对于面积较大、色斑明显的纹身,会记入体检档案,供高等院校在录取时参考。有纹身的学生会在部分高校或部分专业录取时受限。
有医生表示:舞蹈类专业对身体的美观性是有高要求的、纹身或者其他痕迹,像电视里演的小混混身上文的整条大龙或老虎的触目惊心的标志则鲜有看到。我们会用纸条说明、黑色素痣;对于面积较大,供高等院校在录取时参考。手臂或者下腹部有纹身、法学,通常高考体检中外科检查必要项目就是看学生身体表面是否有疤痕,以免碰壁。
哪些专业和院校不能有纹身?
1、看专业要求
如果专业要求内标明不可以有纹身,就是不可以了。
2、公安、军事类院校
公安普通高等学校招生身体条件的其中一条为:五官端正,面部无明显特征和缺陷(如唇裂、对眼、斜眼、斜颈、各种疤麻等),嗅觉不迟钝、无鸡胸、无腋臭,无严重静脉曲张,无明显八字步、罗圈腿,无重度平跖足(平脚板),无纹身、少白头、驼背,无各种残疾,直系亲属无精神病史。
军队院校招收学员体格检查标准(试行)的第十三条是:瘢痕体质,面颈部长径超过3CM或影响功能的瘢痕,其他部位应先功能的瘢痕,不合格;
第十四条是:面颈部纹身,着军队制式体能训练服其他裸露部位长径超过3cm的纹身,其他部位长径超过10cm的纹身,男性纹眉、纹眼线、纹唇,女性纹唇,不合格(纹身图案和内容由政审把关)
3、空军招飞
空军招飞体检基本标准介绍第2条是:
皮肤、瘢痕不得有以下情况:慢性、难以治愈的皮肤病,暴露部位、有发展趋势的白癜风,面积较大的斑秃、色素痣,重度腋臭,瘢痕体质、影响功能或容貌的瘢痕,宗教组织、犯罪集团标志的纹身、刺字,着短装身体裸露部位刺字图案直径超过2cm或其他部位直径超过3cm、影响军容。
4、民航招飞
民用航空招收飞行学生体格检查鉴定规范中,没有明确表示不可以有纹身,但其中有一项提到:皮肤及其附属器不应有传染性、难以治愈或影响功能的皮肤及其附属器疾病。轻度足癣、局限性神经性皮炎、轻度腋臭可视为合格。